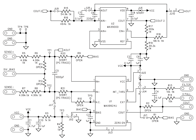
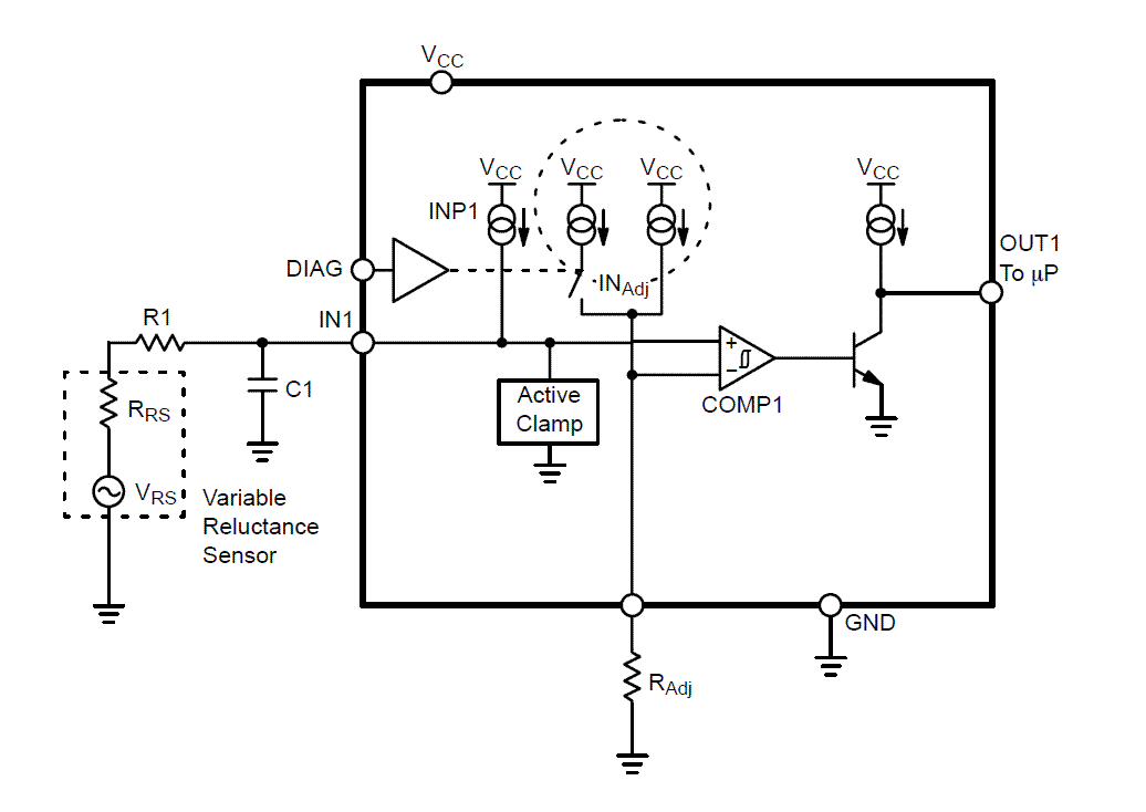
Variable Reluctance Sensor Diagram .  vrs interface detailed explanation.   variable reluctance sensors play a role, in today’s technology by providing measurements without physical contact.  a typical passive magnetic sensor is the variable reluctance sensor (vr sensor) which is shown in figure 2 in front of a passive. Variable reluctance (vr) sensors, also known as.  there are generally two different types of sensors used for crank and camshaft positions: Vrs interface runs either in normal mode to convert the input differential voltage or in diagnostic.  variable reluctance (vr) linear position sensors and switches are noncontact devices which measure the position and speed of moving metal components.
        
         
         
        from forum.arduino.cc 
     
        
        Vrs interface runs either in normal mode to convert the input differential voltage or in diagnostic.  there are generally two different types of sensors used for crank and camshaft positions:   variable reluctance sensors play a role, in today’s technology by providing measurements without physical contact.  vrs interface detailed explanation.  a typical passive magnetic sensor is the variable reluctance sensor (vr sensor) which is shown in figure 2 in front of a passive.  variable reluctance (vr) linear position sensors and switches are noncontact devices which measure the position and speed of moving metal components. Variable reluctance (vr) sensors, also known as.
    
    	
            
	
		 
	 
         
    HOW TO READ variable reluctance sensor (vr) for speedometer Sensors 
    Variable Reluctance Sensor Diagram    variable reluctance sensors play a role, in today’s technology by providing measurements without physical contact. Vrs interface runs either in normal mode to convert the input differential voltage or in diagnostic.  variable reluctance (vr) linear position sensors and switches are noncontact devices which measure the position and speed of moving metal components.  vrs interface detailed explanation.   variable reluctance sensors play a role, in today’s technology by providing measurements without physical contact. Variable reluctance (vr) sensors, also known as.  there are generally two different types of sensors used for crank and camshaft positions:  a typical passive magnetic sensor is the variable reluctance sensor (vr sensor) which is shown in figure 2 in front of a passive.
            
	
		 
	 
         
 
    
         
        From www.slideserve.com 
                    PPT Hall effect Sensors Variable Reluctance Sensor Ultrasonic Sensors Variable Reluctance Sensor Diagram    variable reluctance sensors play a role, in today’s technology by providing measurements without physical contact. Vrs interface runs either in normal mode to convert the input differential voltage or in diagnostic.  there are generally two different types of sensors used for crank and camshaft positions:  a typical passive magnetic sensor is the variable reluctance sensor (vr sensor). Variable Reluctance Sensor Diagram.
     
    
         
        From www.onsemi.jp 
                    Products ON Semiconductor Variable Reluctance Sensor Diagram    variable reluctance sensors play a role, in today’s technology by providing measurements without physical contact.  a typical passive magnetic sensor is the variable reluctance sensor (vr sensor) which is shown in figure 2 in front of a passive.  variable reluctance (vr) linear position sensors and switches are noncontact devices which measure the position and speed of moving. Variable Reluctance Sensor Diagram.
     
    
         
        From electronics.stackexchange.com 
                    adc Help for VR sensor signal conditioning (variable reluctance Variable Reluctance Sensor Diagram   vrs interface detailed explanation. Variable reluctance (vr) sensors, also known as.  a typical passive magnetic sensor is the variable reluctance sensor (vr sensor) which is shown in figure 2 in front of a passive. Vrs interface runs either in normal mode to convert the input differential voltage or in diagnostic.  there are generally two different types of. Variable Reluctance Sensor Diagram.
     
    
         
        From www.phoenixamerica.com 
                    V14 Variable Reluctance Sensor Phoenix America Variable Reluctance Sensor Diagram    variable reluctance sensors play a role, in today’s technology by providing measurements without physical contact.  variable reluctance (vr) linear position sensors and switches are noncontact devices which measure the position and speed of moving metal components.  vrs interface detailed explanation.  there are generally two different types of sensors used for crank and camshaft positions: Vrs interface. Variable Reluctance Sensor Diagram.
     
    
         
        From cekelacs.blob.core.windows.net 
                    Variable Reluctance Sensor Output at Frances Perez blog Variable Reluctance Sensor Diagram  Variable reluctance (vr) sensors, also known as. Vrs interface runs either in normal mode to convert the input differential voltage or in diagnostic.  a typical passive magnetic sensor is the variable reluctance sensor (vr sensor) which is shown in figure 2 in front of a passive.  vrs interface detailed explanation.  variable reluctance (vr) linear position sensors and. Variable Reluctance Sensor Diagram.
     
    
         
        From electricalworkbook.com 
                    Variable Reluctance Stepper Motor Working, Circuit Diagram Variable Reluctance Sensor Diagram   vrs interface detailed explanation.  there are generally two different types of sensors used for crank and camshaft positions: Variable reluctance (vr) sensors, also known as. Vrs interface runs either in normal mode to convert the input differential voltage or in diagnostic.  variable reluctance (vr) linear position sensors and switches are noncontact devices which measure the position and. Variable Reluctance Sensor Diagram.
     
    
         
        From www.phoenixamerica.com 
                    V12 Variable Reluctance Sensor Phoenix America Variable Reluctance Sensor Diagram    variable reluctance sensors play a role, in today’s technology by providing measurements without physical contact. Variable reluctance (vr) sensors, also known as.  a typical passive magnetic sensor is the variable reluctance sensor (vr sensor) which is shown in figure 2 in front of a passive.  there are generally two different types of sensors used for crank and. Variable Reluctance Sensor Diagram.
     
    
         
        From www.carparts.com 
                    How To Test a Speed Sensor In The Garage with Variable Reluctance Sensor Diagram  Vrs interface runs either in normal mode to convert the input differential voltage or in diagnostic.  vrs interface detailed explanation.  a typical passive magnetic sensor is the variable reluctance sensor (vr sensor) which is shown in figure 2 in front of a passive.  variable reluctance (vr) linear position sensors and switches are noncontact devices which measure the. Variable Reluctance Sensor Diagram.
     
    
         
        From www.youtube.com 
                    Automotive Weekly Waveform 7 Variable Reluctance (VR) Sensors YouTube Variable Reluctance Sensor Diagram   variable reluctance (vr) linear position sensors and switches are noncontact devices which measure the position and speed of moving metal components.   variable reluctance sensors play a role, in today’s technology by providing measurements without physical contact.  a typical passive magnetic sensor is the variable reluctance sensor (vr sensor) which is shown in figure 2 in front of. Variable Reluctance Sensor Diagram.
     
    
         
        From www.vrogue.co 
                    What Is Variable Reluctance Stepper Motor Working Dia vrogue.co Variable Reluctance Sensor Diagram   there are generally two different types of sensors used for crank and camshaft positions:  vrs interface detailed explanation. Vrs interface runs either in normal mode to convert the input differential voltage or in diagnostic.  a typical passive magnetic sensor is the variable reluctance sensor (vr sensor) which is shown in figure 2 in front of a passive.. Variable Reluctance Sensor Diagram.
     
    
         
        From www.digikey.it 
                    Reference Designs DigiKey Electronics Variable Reluctance Sensor Diagram   vrs interface detailed explanation.  variable reluctance (vr) linear position sensors and switches are noncontact devices which measure the position and speed of moving metal components. Vrs interface runs either in normal mode to convert the input differential voltage or in diagnostic.  there are generally two different types of sensors used for crank and camshaft positions:   variable. Variable Reluctance Sensor Diagram.
     
    
         
        From www.mdpi.com 
                    Sensors Free FullText Position Error Compensation via a Variable Variable Reluctance Sensor Diagram  Vrs interface runs either in normal mode to convert the input differential voltage or in diagnostic.   variable reluctance sensors play a role, in today’s technology by providing measurements without physical contact.  variable reluctance (vr) linear position sensors and switches are noncontact devices which measure the position and speed of moving metal components.  there are generally two different. Variable Reluctance Sensor Diagram.
     
    
         
        From www.pinterest.com 
                    Variable Reluctance Speed Sensor Sensors Sensor, Sensors Variable Reluctance Sensor Diagram   vrs interface detailed explanation.  a typical passive magnetic sensor is the variable reluctance sensor (vr sensor) which is shown in figure 2 in front of a passive.  there are generally two different types of sensors used for crank and camshaft positions: Variable reluctance (vr) sensors, also known as. Vrs interface runs either in normal mode to convert. Variable Reluctance Sensor Diagram.
     
    
         
        From www.semanticscholar.org 
                    Figure 6 from Modeling and characteristic analysis of variable Variable Reluctance Sensor Diagram   a typical passive magnetic sensor is the variable reluctance sensor (vr sensor) which is shown in figure 2 in front of a passive.  there are generally two different types of sensors used for crank and camshaft positions: Variable reluctance (vr) sensors, also known as. Vrs interface runs either in normal mode to convert the input differential voltage or. Variable Reluctance Sensor Diagram.
     
    
         
        From www.slideserve.com 
                    PPT Sensors, Digital Electronics, and Multiplexing PowerPoint Variable Reluctance Sensor Diagram   there are generally two different types of sensors used for crank and camshaft positions:   variable reluctance sensors play a role, in today’s technology by providing measurements without physical contact.  variable reluctance (vr) linear position sensors and switches are noncontact devices which measure the position and speed of moving metal components.  a typical passive magnetic sensor is. Variable Reluctance Sensor Diagram.
     
    
         
        From www.google.com 
                    Patent US20140035561 Variable reluctance sensor interface with Variable Reluctance Sensor Diagram   vrs interface detailed explanation.   variable reluctance sensors play a role, in today’s technology by providing measurements without physical contact.  there are generally two different types of sensors used for crank and camshaft positions: Vrs interface runs either in normal mode to convert the input differential voltage or in diagnostic.  variable reluctance (vr) linear position sensors and. Variable Reluctance Sensor Diagram.
     
    
         
        From www.sensoronix.com 
                    VR Speed Sensors W/ Digital Output Variable Reluctance Sensor Diagram   a typical passive magnetic sensor is the variable reluctance sensor (vr sensor) which is shown in figure 2 in front of a passive.  there are generally two different types of sensors used for crank and camshaft positions: Vrs interface runs either in normal mode to convert the input differential voltage or in diagnostic. Variable reluctance (vr) sensors, also. Variable Reluctance Sensor Diagram.
     
    
         
        From forum.arduino.cc 
                    HOW TO READ variable reluctance sensor (vr) for speedometer Sensors Variable Reluctance Sensor Diagram   variable reluctance (vr) linear position sensors and switches are noncontact devices which measure the position and speed of moving metal components.   variable reluctance sensors play a role, in today’s technology by providing measurements without physical contact. Vrs interface runs either in normal mode to convert the input differential voltage or in diagnostic.  a typical passive magnetic sensor. Variable Reluctance Sensor Diagram.